原文地址:鬼胎
周末闲聊,聊到哪算哪哈。
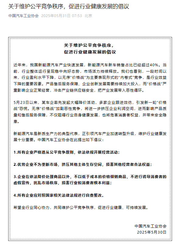
昨天中国汽车工业协会发了一个倡议书,里面提到自5月23日某车企发起大幅降价活动,多家公司跟进效仿,引发新一轮恐慌无序的价格战,导致恶性竞争,进一步挤压行业利润,影响产品品质和售后保障,阻碍行业健康发展。

这明显说的就是比亚迪启动的新一轮价格战,发个倡议书呼吁全行业停止内卷竞争,因为再这么卷下去行业里不少车企要扛不住了。
这个中汽协在2023年的时候也干过类似的事情,当时是特斯拉发起了价格战,卷的全行业叫苦不迭,协会就会各企业代表叫到一块开会,发了个倡议书说是不****“不以非正常价格扰乱市场公平竞争秩序”。****
结果刚发出来就被懂法的质疑涉嫌搞价格垄断,迫于舆论压力,中汽协于7月8日发布声明,承认条款“表意不当,有违《反垄断法》精神”,并删除第一条内容,强调企业应“自主定价、公平竞争”。****
因为上次出过丑,所以这次的措辞严谨多了,每一句都强调要依法依规。
中汽协的倡议有用吗?有点用,但不多。短期大家会给个面子,暂时停止价格战,但后面随着销售竞争压力增大,肯定还会有企业偷偷降价促销,甚至一些家底厚的还会咬牙增产,哐哐哐给友商的棺材盖上打钉子。
这不是我恶意预测,类似的剧本在生猪养殖、光伏设备、锂矿开采等行业都上演过,早就见怪不怪了
我之前说中国所有车企的利润加在一起不到丰田的一半,很多读者好奇丰田为什么那么赚钱,主要原因是丰田垄断了本土市场,2300亿利润里有2/3都来自日本,另外还有将近20%来自北美,这些都是中国车企难以渗透的市场。
日本的法规和认证很严格,外来车型要进入日本市场需要符合各类苛刻的要求;其次日本人对本土品牌的忠诚度很高,95%的日本人都买日本车。中国车企的降价策略对日本人不好使,他们本来就对中国品牌有“低端”的刻板印象,你若是进一步降价只会吓跑日本客户。
所以中国企业在进军日本市场时都会玩点策略,比如比亚迪先是主攻电动车巴士这个小众分支,目前市占率达到了70%;另外像美的集团选择收购日本东芝,借助东芝的品牌进入日本市场。
说回国内汽车行业,我觉得投资的时候要小心过快的产能扩张导致的供需失衡,之前的光伏就是教训,虽然行业本身是有潜力的朝阳行业,但中国制造的扩产能力太强,价格崩盘后全行业低谷挣扎了两三年都没有缓过这口气。
……
还有个事最近讨论度也挺高的,一家名叫百年人寿的保险公司近期更新了财务信息披露,之前的2023年、2024年均未发布。
在这份最新的信息披露里提到百年人寿前些年给股东输送了上百亿的资金,至今依然有89亿关联占款没有偿还,后续待追偿。其中有46亿是被万达借走了,而万达曾在2014年花9亿收购了11.55%的股份,成为百年人寿的第一大股东。
此外百年人寿还向苏宁电器提供了27亿融资,有25.78亿没有收回,考虑到苏宁目前的惨况,这笔钱估计是凶多吉少。
百年人寿本身不算一家特别大的保险公司,因为这些骚操作公司亏的已经资不抵债,一直到2024年大连国资入主,替代万达成为第一大股东,这才让保险公司重新运营起来,并在前几天披露了财务报告,意味着主动和历史包袱进行切割。
万达欠的钱后面肯定得追着要回来,王健林不是还有200多个万达广场么,继续变卖还钱就是了。但这件事暴露了中国的金融公司以后要尽量避免让那些高杠杆的企业入股,尤其是实控,太容易出事了。
还记得恒大没倒之前,也先后收购了银行和保险公司,甚至把银行当成自己公司的提款机,股东占款和关联交易都视同儿戏,要不是监管出手干预,肯定会触发金融风险直至不可收拾。
此刻想起老王前几年的名言,清华北大,不如胆子大。顺周期的时候这些企业家都是杠杆拉到最大,地板油门极速狂飙,这种不顾一切的操作能让他们获取巨额财富,但在周期反转的时候商业帝国也会在一夜之间崩塌。
其实本质上和老百姓借钱炒股、借钱买房没有区别,只不过这些大佬胆子更大,借的更早更多。
今晚舅酱。
精选留言
-
Yang(来自上海) 这种协会,懂得都懂,就是一坨。啥用没有的[微笑]
- 猫笔刀(作者)(来自上海) 体制和民企之间的连接器,方便沟通管理,但本质上确实没什么权力,连外围都算不上。
-
宋骏.(来自江苏) 2748 银行员工以后有前途吗
- 猫笔刀(作者)(来自江苏) 国外已经发展了一百多年的银行业依然很繁荣,说明这个行业本身肯定有价值,不会被替代淘汰。但是银行员工的社会地位,过去40年是逐渐下滑的。从曾经的金饭碗,慢慢变成了铜饭碗。性价比没以前好了。
-
太平弓主(来自上海) 商场如战场,这句话到底成不成立?如果成立,我就是要想进一切办法,弄死竞争对手有什么不对?
- 猫笔刀(作者)(来自上海) 上个世纪社会达尔文主义盛行的时候,很多人也是类似的想法,社会就是一个竞争的大熔炉,谁要是竞争不过就去死好了。但后来人们觉得还是有底线的竞争比较好,因为你不能确保自己每次都是赢家。
-
kirin(来自广东) 为啥啥行业都要弄个协会,而且又没有什么暖用的
- 猫笔刀(作者)(来自广东) 方便和政府对接的,不然公务员数量有限,还一个厂子一个厂子的跑过去吗?有个协会把大家组织起来,沟通成本降低了。另外行业内部有个矛盾啥的,这种协会还能表面上调解一下。
-
沈枫DUO(来自北京) 895 端午没出去玩儿吗?
- 猫笔刀(作者)(来自北京) 节假日人多不出门,我已经计划端午节过了就去内蒙古那边转一圈,去我父亲年轻时支边的厂区看看。
-
初六(来自北京) 9798,最近2支股票都是被套3年马上回本,忍着没卖又跌回去了,但我总觉得等了那么多年就为了回本也太冤了。以后还是回本就卖吧[捂脸]
- 猫笔刀(作者)(来自北京) 来来回回在3000附近震荡,就是在成本附近晃悠,之所以涨不上去,就是因为像你这样的人太多,陆陆续续的从满怀期待到心灰意冷,最后决定或者小亏下车。
-
shadow(来自浙江) 汽车检测从业人员,今年是有史以来最旺的季节,测试排期约到2个月后。明年会有大量新车型上市,价格战会更猛烈
- 猫笔刀(作者)(来自浙江) [擦汗]感谢分享行业信息
-
冷水开(来自浙江) 扩产快,本质是gdp的算法,政府天然就有扩产能的冲动,而且只有规上企业才能算GDP,地方政府就会拼命的上大项目。如果用消费计算GDP就又不一样了。
- 猫笔刀(作者)(来自浙江) 是的,这些车企的背后基本就是一个又一个地方政府的补贴支持,优先计算gdp,很多企业明明已经在亏钱了,也舍不得关闭产能。
-
明珠18620408366(来自广东) 银行和保险里边的钱到底是谁呢?大股东和股东关联方想用就用。
- 猫笔刀(作者)(来自广东) 钱当然是客户的,本来这些钱也是要投资出去的,但应该有正常的风控流程。这些地产企业入股了金融企业,就随意支配里面的钱这是要出大问题的,之前恒大要不是放任不管的话,肯定会把盛京银行和恒大保险给掏空了。
-
缪继彬(来自山东) 想来想去,只有潘石屹和李家有先见之明
- 猫笔刀(作者)(来自山东) 我觉得这两位也不一定是预期到了房地产的顶部,他们应该是战略重心早就转向了境外,本来就要润,正好赶上了地产转周期。[偷笑]
-
冯奇建(元征431)(来自广东) 那之前买了百年人寿的保险,那是不是也要爆雷了[破涕为笑]
- 猫笔刀(作者)(来自广东) 中国的保险公司是行业连坐制度,像百年人寿这种小公司就算暴雷了,监管也会指定给别的保司接管,客户的保单没有问题。除非出现行业性整体风险,否则不用担心。之前恒大出了那么大的雷,恒大保险也平安转移了。
-
ian(来自广东) 能聊一聊买卖usdt如何规避洗钱风险么?
- 猫笔刀(作者)(来自广东) 你要把usdt卖成人民币,c2c渠道是没法彻底避免风险的,国家本来就不允许这个。想要合法出金,只能是环境宽松的港币,你去弄个香港的离岸账户,那边有很多持牌经营的机构可以低成本丝滑出金。很多人问过我怎么出金,我的回答是我不会用虚拟币资产换人民币,以前不会以后也不会,想都没想过。
-
周(来自广东) 马斯克被谁打了一圈,右眼肿了[捂脸]
- 猫笔刀(作者)(来自广东) 他说是被5岁的儿子打的,5岁小孩的拳头有那么重吗?😳
-
安生.(来自湖南) 不是所有的协会都没用,足球协会就很有用啊!
- 猫笔刀(作者)(来自湖南) 是嘛,我怎么觉得足协对中国足球的发展起的都是负面作用,足协那些抓进去的领导都可以在监狱里踢联赛了吧[尴尬]
-
Lin(来自天津) duang
- 猫笔刀(作者)(来自天津) 今晚就你了,敲钟,大家节日快乐,好好休息,明儿见。[猪头][月亮]